Research Paper
Genetic Dissection Reveals New Components of the NHR-49 Multi-Stress Resistance and Longevity Pathway
Authors
Kelsie R. S. Doering,1,2,3,4,5,* Glafira Ermakova,1,2,3,4 Brendil Sabatino,1,2,3 Rachel Cheng,1,2,3,6 Luxcia Kugathasan,1,2,3,7 Zoe DeBoer1,2,3 and Stefan Taubert1,2,3,4,*
1Centre for Molecular Medicine and Therapeutics, The University of British Columbia, Vancouver, BC, Canada
2Edwin S.H. Leong Centre for Healthy Aging, The University of British Columbia, Vancouver, BC, Canada
3British Columbia Children’s Hospital Research Institute, Vancouver, BC, Canada
4Department of Medical Genetics, The University of British Columbia, Vancouver, BC, Canada
5Department of Biological and Health Sciences, Kwantlen Polytechnic University, Surrey, BC, Canada
6Now at AbCellera Biologics Inc., Vancouver, BC, Canada
7Now at Department of Medicine, Division of Nephrology, Toronto General Hospital, University of Toronto, Toronto, ON, Canada
*Corresponding authors: Kelsie.doering@kpu.ca, taubert@cmmt.ubc.ca
DOI:https://doi.org/10.59368/agingbio.20250040
Received: 10/11/2024, Revised: 5/1/2025, Accepted: 5/8/2025, Published: 6/6/2025
Full Article | PDF | Supplementary
Abstract
Cells, tissues, and organisms encounter many environmental and endogenous stresses, and the ability to mount specific responses to these stresses is critical to achieve homeostasis and survival. Stress also occurs in many pathological states and is therefore of great biomedical relevance, both as a cause or contributor to diseases and as a potential therapeutic target. Pathways that regulate the responses to oxidative stress, hypoxia, and starvation are evolutionarily conserved from the nematode Caenorhabditis elegans to humans and involve master regulators of gene expression. One such stress response pathway engages C. elegans NHR-49, an orthologue of mammalian PPARα, which is required to survive tBOOH-induced oxidative stress, hypoxia, and starvation, and is also a key effector in many genetic longevity pathways. However, in contrast to other stress response pathways such as SKN-1/Nrf2 and HIF-1/HIF signaling, many aspects of NHR-49 signaling remain poorly understood. To map new components of this pathway, we performed reverse genetic screens, uncovering 80 candidate kinases, transcription factors, and transcriptional coregulators required for NHR-49-controlled gene activation in tBOOH, hypoxia, and/or starvation. Further analysis revealed that the kinase hpk-1/HIPK is required in the nhr-49 pathway for hypoxia and oxidative stress survival, that pseudokinase nipi-3 is required with nhr-49 for hypoxia survival, and that transcription factor nhr-80 is required with nhr-49 for hypoxia and oxidative stress survival and for the normal lifespan of wild-type C. elegans. Collectively, our data identify numerous new potential regulators in an important stress response and thus substantially enhance our understanding of stress adaptation and longevity regulation.
Introduction
The ability to survive in the face of stress is fundamental for cells, tissues, and organisms in their natural surroundings, and altered stress responses are also a feature of many pathological states in humans, such as cancer. Common stresses include oxidative stress, hypoxia, and starvation. Oxidative stress occurs when reactive oxygen species (ROS), obligate and ubiquitous byproducts of aerobic respiration, accumulate within the cell to toxic levels. ROS are highly electrophilic and cause cellular damage by oxidizing DNA, proteins, and lipids, which promotes the activation of cytoprotective and damage repair pathways1–3. Hypoxia occurs when cellular oxygen levels are too low for normal physiological functions, resulting in major metabolic and developmental rewiring4,5. Finally, starvation causes major changes in cellular metabolism, including depletion of energy stores via lipolysis, autophagy, and fatty acid β-oxidation. Thus, organisms rewire their physiology and metabolism in the face of limited nutrient availability6–8.
The pathways that regulate the response to these stresses are evolutionarily conserved and typically require master regulators of gene expression to orchestrate changes in developmental and physiological gene programs. Oxidative stress activates evolutionarily conserved transcription factors of the nuclear factor erythroid 2-related factor 2 (Nrf2) family. In the animal model Caenorhabditis elegans, the Nrf2 family member SKiNhead-1 (SKN-1) is modified by several kinases and translocates to the nucleus, where it activates the expression of cellular detoxification and antioxidant genes, reestablishing homeostasis and promoting survival9–14. Similarly, transcription factors of the hypoxia-inducible factor (HIF) family play a critical role in hypoxia response in animals. For example, C. elegans typically activates the Egg-laying defective 9 (egl-9)–von Hippel–Lindau (vhl-1)–hif-1 pathway to promote metabolic changes in hypoxia, thus enabling survival5,15. Finally, the transcription factor EB (TFEB) family is critical for the response to starvation6,11,16–19. In starving C. elegans, the TFEB ortholog HLH-30 translocates to the nucleus to regulate the expression of many lysosomal and autophagy genes6,8,17,20. In addition to their role in acute stress responses, these genes also play essential roles in maintaining the normal lifespan of wild-type C. elegans and the extended lifespan of many long-lived mutants21, highlighting the importance of stress response pathways in longevity.
Although the C. elegans SKN-1/Nrf2, HIF-1, and HLH-30/TFEB pathways are critical for the oxidative stress, hypoxia, and starvation response, respectively, other pathways of equal importance to stress survival have been discovered. Several studies show that the nuclear hormone receptor (NHR) transcription factor NHR-49, originally identified as a regulator of fatty acid metabolism, is necessary for the resistance to hypoxia, oxidative stress, infection with pathogens, and for the normal lifespan of wild-type and long-lived C. elegans strains22–30. Notably, nhr-49 acts in parallel to hif-1 in hypoxia and regulates skn-1-independent gene responses in oxidative stress31,32, highlighting that several parallel pathways have evolved to provide C. elegans with complementary and optimal protection in the face of stress.
The activation and implementation of SKN-1-, HIF-1-, and HLH-30-driven signaling in C. elegans is complex and involves numerous factors, including kinases, transcriptional coregulators, and other transcription factors. For example, SKN-1 activity is controlled by post-translational modification by kinases such as P38 Map Kinase 1 (PMK-1), Glycogen Synthase Kinase 3 (GSK-3), AKT-1/-2, Serum- and Glucocorticoid-inducible Kinase 1 (SGK-1), and No Induction of Peptide after Drechmeria coniospora Infection 3 (NIPI-3)10,14,33,34, by the proteasome via WD Repeat protein 23 (WDR-23) and SKp1 Related 1 and 2 (SKR-1/-2)35,36, and by interactions with transcriptional coregulators such as cAMP response element-binding protein (CREB)-binding protein 1 (CBP-1) and Mediator subunit MDT-1537,38. Collectively these factors fine-tune SKN-1 activity in various settings related to stress, pathogen infection, and longevity.
Less is known about how the nhr-49 pathway is regulated, especially in conditions of stress. NHR-49 can dimerize with other NHRs39–41, and some such partnerships (e.g., with NHR-66, -79, and -80) may regulate specific sets of lipid metabolism genes42–44. However, how NHR-49 promotes certain stress response programs is unclear. Furthermore, although we and others showed that mdt-15 is a coregulator required for the induction of nhr-49-dependent stress response genes32, NHR-49 is likely to engage additional coregulators to achieve specialized stress responses. AMP-activated kinase 2 (aak-2) may regulate NHR-4945,46, and NHR-49 may also be controlled by fatty acids that could act as NHR-49 ligands47, but overall, little is known about how NHR-49 is activated by stress. Thus, a substantial gap in knowledge remains on whether and how transcription factors, coregulators, and kinases function in NHR-49-controlled stress responses.
To discover new genes acting with NHR-49 to regulate stress responses, we conducted a reverse genetic screen using a flavin-containing monooxygenase 2 transcriptional reporter (fmo-2p::gfp) as a readout. fmo-2p::gfp reporter induction depends on nhr-49 in oxidative stress caused by tert-butyl hydroperoxide (tBOOH), hypoxia, and starvation, but is independent of skn-1 in tBOOH and only weakly depends on hif-1 in hypoxia and hlh-30 in starvation31,32. Our screen identified genes unique to one stress, genes involved in two stresses, and a set of 29 genes required for the upregulation of fmo-2p::gfp in all three stresses. The latter set included the known NHR-49 coregulator mdt-15 and homeodomain interacting protein kinase 1 (hpk-1), which acts with nhr-49 in the hypoxia response31, validating our screen. Follow-up studies on hpk-1, the pseudokinase nipi-3, and the transcription factor nhr-80 revealed new potential partners of nhr-49-dependent stress responses with specific requirements in some, but not other, stresses. Our work has thus uncovered factors that may delineate stress-specific or general signaling branches of the NHR-49 stress response pathway.
Materials and Methods
Nematode strains and growth conditions
We cultured C. elegans strains on nematode growth media (NGM) plates using standard techniques. To avoid background effects, each mutant was crossed into our lab wild-type N2 strain at least six times. E. coli strain OP50 was the food source in all experiments except for RNAi experiments, for which we used E. coli strain HT115. All experiments were carried out at 20 °C. C. elegans strains used in this study are listed in
| Strain | Genotype | Reference |
|---|---|---|
| N2 | Wild type | 83 |
| VE40 | eavEx20[fmo-2p::gfp + rol-6(su1006)] | 32 |
| STE117 | nhr-49(et13) I; eavEx20[fmo-2p::gfp + rol-6(su1006)] | 32 |
| STE68 | nhr-49(nr2041) I | 28 |
| EK273 | hpk-1(pk1393) X | 84 |
| STE132 | nhr-49(nr2041) I; hpk-1(pk1393) X | 31 |
| AGP25f | glmEx5 (nhr-49p::nhr-49::gfp + myo-2p::mCherry) | 27 |
| STE142 | hpk-1(pk1393) X; glmEx5 (nhr-49p::nhr-49::gfp + myo-2p::mCherry) | 31 |
| AVS310 | artEx27[Phpk-1::hpk-1::GFP + pRF4(rol-6 (su1006))] | 54 |
| STE197 | nhr-49(nr2041) I; artEx27[Phpk-1::hpk-1::GFP + pRF4(rol-6 (su1006))] | This study |
| IG544 | nipi-3(fr4) X | 58 |
| STE198 | nhr-49(nr2041) I; nipi-3(fr4) X | This study |
| STE70 | nhr-80(tm1011) III | 43 |
| STE199 | nhr-49(nr2041) I;nhr-80(tm1011) | This study |
Feeding RNA interference
RNAi was performed on NGM plates supplemented with 25 μg/mL carbenicillin (BioBasic CDJ469), 1 mM IPTG (Santa Cruz CAS 367-93-1), and 12.5 μg/mL tetracycline (BioBasic TB0504; NGM-RNAi plates) and seeded with appropriate HT115 RNAi bacteria. RNAi sub-libraries covered 1,543 genes total, including 332 kinases, 768 transcription factors, and 443 coregulators40,49. RNAi clones were from the Ahringer and Vidal libraries50,51; for a complete list, see Supplementary Table 1H.
fmo-2p::gfp RNAi screens
Egg lays were performed for 3–4 hours on 12-well NGM-RNAi plates with VE40 eavEx20[fmo-2p::gfp + rol-6(su1006)] animals (hereafter fmo-2p::gfp animals) until there were approximately 60 eggs per well. Adults were then removed, and synchronized progeny (which include transgenic fmo-2p::gfp animals displaying the Roller phenotype and non-transgenic, non-Roller siblings) were grown for three days at 20 °C to the L4/young adult stage. At that time, animals were transferred to 10 mM tBOOH RNAi plates seeded with heat-inactivated HT115 bacteria for 5 hours for the tBOOH screen; transferred to 0.5% O2 for 4 hours followed by 1 hour in 21% O2 for the hypoxia screen; or washed at least five times with M9 to remove all excess bacteria and transferred to unseeded plates for 8 hours for the starvation screen. For the nhr-49(et13) screen, fmo-2p::gfp;nhr-49(et13) animals synchronized as described above were grown to the L4/young adult stage. Two control wells were always included during the screen: L4440 empty vector (EV) RNAi as a negative control and nhr-49 RNAi as a positive control (on fmo-2p::gfp or fmo-2p::gfp;nhr-49(et13) animals, as appropriate).
As a screen readout, we performed semi-quantitative scoring of fmo-2p::gfp fluorescence. Specifically, approximately 20 L4/young adult stage C. elegans were assessed for whole-body GFP fluorescence levels under a Leica M205FA fluorescence microscope, and fluorescence levels were scored as high, medium, low, or off for each animal in each well. In the tBOOH screen, wells with at least 40% of animals showing medium, low, or off GFP fluorescence were counted as “hits” (Supplementary Table 1A–C). For all subsequent screens, wells with at least 30% of animals showing low or off GFP fluorescence were counted as “hits” (Supplementary Table 1A, 1D–G). Following one repeat of all appropriate RNAi clones in each screen, all initial “hits” were re-screened. Only RNAi clones which yielded “hits” in all three repeats (original screen and two re-screens) were considered validated hits (see Supplementary Fig. 1A). Any culture that impaired animal development was subsequently removed from the total number of cultures tested for that screen, regardless of hit status. This included removal of 37 cultures from the tBOOH screen and removal of 2 cultures from the hypoxia screen (Supplementary Fig. 1A). All 80 RNAi cultures representing final hits were sequenced to verify that the correct target gene was targeted.
For the tBOOH screen, we used the high, medium, low, or off designations to calculate an “activity score” (AS) for each RNAi clone, as follows: AS = (0*[number of “off” animals]/[number of total transgenic animals]) + 1*[number of “low” animals]/[number of total transgenic animals]) + 2*[number of “medium” animals]/[number of total transgenic animals]) + 0*[number of “high” animals]/[number of total transgenic animals]). Thus, the minimum AS possible is 0, and the maximum possible AS is 3. We then used unpaired, two-tailed Student’s T-tests to calculate the significance of AS for each hit versus EV control (Supplementary Table 1C).
Analysis of fluorescent reporter lines via differential interference contrast (DIC) and fluorescence microscopy
To analyze fmo-2p::gfp fluorescence in the RNAi screens, C. elegans were grown and treated in the appropriate condition as described above. For NHR-49::GFP experiments, adult animals were transferred to 10 mM tBOOH plates for 3 hours. For microscopy, C. elegans were collected into M9 buffer containing 0.06% levamisole (Sigma L9756) for immobilization on 2% (w/v) agarose pads. We captured images at 10x magnification on a CoolSnap HQ camera (Photometrics) attached to a Zeiss Axioplan 2 compound microscope, followed by MetaMorph Imaging Software with Autoquant 3D digital deconvolution. All images for the same experiment were captured at the same exposure time. Images were analyzed using ImageJ software (https://imagej.nih.gov/ij/download.html), with fluorescence calculated by taking the difference of the background fluorescence (area beside the animal) from the mean whole animal fluorescence. For each experiment, at least three independent trials were performed with a minimum of 30 C. elegans per condition.
tBOOH survival assay
Synchronized C. elegans were grown to the late L4 stage and then transferred to plates containing 6 mM tBOOH seeded with heat-inactivated OP50. Dead and surviving animals were quantified twice a day for 96 hours or until all animals were dead, whichever came first. Death was assessed by prodding the animals with a platinum wire. Animals that crawled off the plate or died due to rupturing or internal hatching were censored. GraphPad Prism was used to generate survival curves and calculate statistical significance using the log-rank (Mantel–Cox) test, and statistics are listed in the accompanying tables.
Hypoxia sensitivity assays
Hypoxic conditions were maintained using continuous flow chambers, as previously described52. Compressed gas tanks (5000 ppm O2 balanced with N2) were certified as standard to be within 2% of indicated concentration from Praxair Canada (Delta, BC). Oxygen flow was regulated using Aalborg rotameters (Aalborg Instruments and Controls, Inc., Orangeburg, NY, USA). Hypoxic chambers (and room air controls) were maintained in a 20 °C incubator for the duration of the experiments.
For embryo survival assays, gravid first-day adult animals (picked as L4 the previous day) were allowed to lay eggs for 1–4 hours on plates seeded with 15 μL OP50 the previous day. Adults were removed, and eggs were exposed to 0.5% O2 for 24 hours. After being placed back into normoxia (21% O2) for 65 hours, animals were scored for developmental success, as defined as reaching at least L4 stage. For all normoxia comparison experiments, methods were as described above except plates were kept in room air (21% O2) for the duration (instead of being exposed to 0.5% O2).
L1 starvation recovery assay
Gravid day 1 adult C. elegans were picked onto agar plates seeded with E. coli (OP50), with 15–20 animals per plate and 2–3 plates per strain, and maintained at 20 °C. Four days later, a first sodium hypochlorite treatment was conducted to obtain synchronized eggs (see above). The bleached eggs were incubated on a rotator in 15 mL tube in S basal solution with antibiotics/antimycotics at 20 °C overnight. On the following day, hatched L1 stage animals were plated onto seeded plates and then kept in a 20 °C incubator. When the C. elegans reached day 1 adulthood (96 hours post first bleach), a second sodium hypochlorite was conducted, after which the bleached eggs were incubated on a rotator in 15 mL tube in S basal solution with antibiotics/antimycotics at 20 °C overnight. On the following day, hatched L1 animals were diluted to achieve a concentration of 1 C. elegans/μL in the 15 mL tubes. On the same day, 150 μL of C. elegans suspended in S Basal were plated onto plates seeded with OP50 for day 0. Recovery counts were performed 48 hours after plating to assess the percentage of animals that reached the L4 stage. Subsequent plating and survival counting were carried out on days 2 and 4, and continued every other day until day 26 or until all animals failed to recover. Statistical analysis and graphical representation of % recovery from starvation were done with GraphPad Prism using one-way ANOVA of the AUC of the individual recovery curves. To eliminate effects due to intrinsic developmental delays of some mutants, we normalized baseline viability of each strain to 100%.
Lifespan assay
Gravid day 1 adult C. elegans were picked onto agar plates seeded with E. coli OP50, with 15–20 animals per plate and 2–3 plates per strain, and maintained at 20 °C. Four days later, hypochlorite treatment was conducted to obtain synchronized eggs (see above). The bleached eggs were incubated on a rotator in 15 mL tube in S basal solution with antibiotics/antimycotics at 20 °C overnight. On the following day, hatched L1 stage animals were plated onto seeded plates and then kept in a 20 °C incubator. Ninety-six hours after sodium hypochlorite treatment, adult longevity experiments commenced by picking synchronized adult animals onto freshly seeded plates. Animals were scored as alive/dead/censored and moved to newly seeded plates every day for the first 10 days. Animals were scored every other day until day 30 or until all animals were dead. Statistical analysis and graphical representation of the C. elegans lifespan were done with GraphPad Prism using Kaplan-Meier survival analysis.
Results
Reverse genetic screen reveals 80 genes required to activate fmo-2 in oxidative stress, hypoxia, and/or starvation
To identify new genes in the NHR-49-regulated tBOOH oxidative stress response pathway, we prepared RNAi sub-libraries covering 1,543 genes, including 332 kinases, 768 transcription factors, and 443 coregulators (see the

(A) Representative micrographs of fmo-2p::gfp adult animals fed empty vector (EV) or nhr-49 RNAi (negative and positive controls, respectively) or RNAi of hpk-1 (screen hit) or nhr-80 in non-stressed conditions, after 5 hours exposure to 10 mM tBOOH, after 4 hours exposure to 0.5% O2 followed by 1 hour recovery in 21% O2, and after 8 hours without food. (B) The Venn diagram shows the overlap of hits from RNAi screens for genes required to induce fmo-2p::gfp in oxidative stress, hypoxia, starvation, or in the nhr-49(et13) background (see Supplementary Table 1G for gene lists). Three genes that were hits in all screens are highlighted: mdt-15, a known nhr-49 coregulator32,41, and hpk-1 and nipi-3, which were further investigated in this study.
| WormBase Gene ID | Gene Name | Human Homolog | Type | Hypoxia Hit | Starvation Hit | et13 Hit |
|---|---|---|---|---|---|---|
| Kinases | ||||||
| C36B1.10 | gskl-2 | GSK3B | MAP kinase | X | X | X |
| F35C8.2 | sek-4 | MAP2K6 | MAP kinase | X | X | X |
| W04B5.5 | PDPK2 | serine/threonine kinase | X | |||
| C01C4.3 | SBK1 | serine/threonine kinase | X | |||
| F20B6.8 | hpk-1 | HIPK | serine/threonine kinase | X | X | X |
| M79.1 | abl-1 | ABL1 | tyrosine kinase | X | ||
| K09A9.1 | nipi-3 | TRIB1 | pseudokinase | X | X | X |
| T10D4.6 | GTPase binding | X | X | X | ||
| B0024.6 | gcy-6 | NPR1 | Guanylyl Cyclase | X | ||
| Transcription factors | ||||||
| C25A1.11 | aha-1 | ARNT | aryl hydrocarbon receptor associated protein | X | X | |
| T05A7.4 | hmg-11 | HMGA2 | high mobility group AT-hook | X | X | |
| C28A5.4 | ceh-43 | DLX1 | homeobox | X | X | |
| ZC247.3 | lin-11 | LHX1 | homeobox | X | ||
| F31E8.3 | tab-1 | BSX | homeobox | X | X | |
| W01D2.1 | RPL37 | ribosomal protein | X | |||
| T27A1.6 | mab-9 | TBX20 | transcription factor | X | ||
| C01G12.1 | madf-5 | transcription factor | X | X | X | |
| T22E7.2 | dhhc-11 | ZDHHC11 | zinc-finger | X | ||
| F13D11.2 | hbl-1 | zinc-finger | X | |||
| C27A12.3 | let-391 | ZFP2 | zinc-finger | X | ||
| K01H12.3 | nhr-38 | zinc-finger | X | X | ||
| K12H6.1 | nhr-119 | zinc-finger | X | |||
| Y40B1A.4 | sptf-3 | SP3 | zinc-finger | X | X | |
| ZC123.3 | zfh-2 | ZFHX3 | zinc-finger | X | X | |
| F52F12.6 | ztf-11 | MYT1L | zinc-finger | X | X | |
| Coregulators | ||||||
| Y48B6A.11 | jmjd-2 | KDM4 | demethylation | |||
| F42A6.5 | DNA repair | X | X | X | ||
| C06E1.4 | glr-1 | GRIA2/3 | glutamate receptor | |||
| F33H2.1 | dog-1 | BRIP1 | helicase | X | X | |
| C26D10.2 | hel-1 | DDX39A | helicase | X | ||
| W08D2.7 | mtr-4 | MTREX | helicase | X | X | X |
| Y48G8AL.6 | smg-2 | UPF1 | helicase | X | ||
| F55F8.2 | DDX24 | helicase | X | |||
| F35H10.1 | his-30 | H2AX | histone | X | X | |
| F17E9.10 | his-32 | H3C | histone | X | X | |
| R06F6.1 | cdl-1 | SLBP | histone binding protein | X | X | |
| F54A5.1 | hmbx-1 | HMBOX1 | homeobox | |||
| C01H6.9 | hasp-1 | HASPIN | kinase | X | ||
| F47A4.2 | dpy-22 | MED12L | mediator complex | X | X | X |
| Y54E5B.3 | let-49 | MED7 | mediator complex | X | ||
| T09A5.6 | mdt-10 | MED10 | mediator complex | X | X | |
| R12B2.5 | mdt-15 | MED15 | mediator complex | X | X | X |
| C55B7.9 | mdt-18 | MED18 | mediator complex | X | X | |
| Y17G7B.2 | ash-2 | ASH2L | methylation | |||
| R06A4.7 | mes-2 | EZH1/2 | methylation | X | ||
| F46A9.6 | mec-8 | RBPMS | mRNA processing | X | ||
| F37E3.1 | ncbp-1 | NCBP1 | nuclear cap binding protein | X | X | X |
| F26A3.2 | ncbp-2 | NCBP2 | nuclear cap binding protein | X | X | |
| F20D12.2 | mcm-3AP | MCM3AP | nuclear export | X | X | X |
| R12C12.2 | ran-5 | RANBP3 | nuclear export | X | ||
| K07F5.13 | npp-1 | NUP54 | nucleoporin | X | X | |
| T01G9.4 | npp-2 | NUP85 | nucleoporin | X | X | |
| Y54E5A.4 | npp-4 | nucleoporin | X | X | X | |
| F56A3.3 | npp-6 | NUP160 | nucleoporin | X | X | |
| T19B4.2 | npp-7 | POM121 | nucleoporin | X | X | X |
| C03D6.4 | npp-14 | NUP214 | nucleoporin | X | X | |
| C29E4.4 | npp-15 | NUP133 | nucleoporin | X | X | |
| Y56A3A.17 | npp-16 | NUP50 | nucleoporin | X | X | |
| Y43F4B.4 | npp-18 | SEH1L | nucleoporin | X | ||
| R06F6.5 | npp-19 | NUP35 | nucleoporin | X | X | |
| Y77E11A.13 | npp-20 | SEC13 | nucleoporin | X | ||
| F36A4.7 | ama-1 | POLR2A | RNA polymerase | X | ||
| C26E6.4 | rpb-2 | POLR2B | RNA polymerase | X | X | X |
| C41G7.4 | set-32 | SET domain containing protein | X | |||
| C48B6.2 | IMP3 | snoRNA | X | |||
| Y54E2A.3 | tac-1 | spindle-associated | X | X | ||
| W02D3.11 | hrpf-1 | splicing | X | |||
| C50C3.6 | prp-8 | PRPF8 | splicing | X | X | |
| W02B12.2 | rsp-2 | SRSF5/6 | splicing | |||
| C08B11.5 | sap-49 | SF3B4 | splicing | X | ||
| C50D2.5 | sftb-6 | SF3B6 | splicing | X | ||
| Y49E10.15 | snr-6 | SNRPE | splicing | X | ||
| Y71F9B.4 | snr-7 | SNRPG | splicing | X | ||
| Y116A8C.35 | uaf-2 | U2AF1 | splicing | X | X | |
| C23H3.3 | ascc-1 | ASCC1 | transcription coregulator | X | X | |
| K03H1.10 | cbp-2 | CBP/p300 | transcription coregulator | X | X | |
| C25H3.6 | mdt-26 | TCEANC2 | transcription elongation | X | X | X |
| F46F11.4 | ubl-5 | UBL5 | ubiquitin-like | X | X | |
| ZK637.4 | X | X | X | |||
| F01G12.5 | let-2 | COL4A | collagen | |||
| The table lists each hit, their predicted mammalian homolog, the type of protein it represents, and results of follow-up screens in hypoxia, starvation, and in the nhr-49(et13) background (“X” indicates hit). Hits are organized in groups of similar predicted molecular function/type. All 80 RNAi cultures were sequenced to verify that the correct target gene was knocked down. | ||||||
In addition to its role in the oxidative stress response, nhr-49 is required to induce genes in hypoxia and for survival in and recovery from transient hypoxia stress and from starvation31,32. We therefore tested if the genes required for fmo-2p::gfp induction in oxidative stress are also required for its induction in hypoxia and starvation (
Forty genes are required for fmo-2 induction in the nhr-49(et-13) background
The stress conditions studied above likely engage numerous regulators that cooperatively activate fmo-2. To identify genes required for NHR-49 activity in the absence of stress, we crossed the fmo-2p::gfp reporter into a strain bearing the nhr-49(et13) gain-of-function allele. The et13 mutation affects the ligand binding domain of NHR-49, is sufficient to induce fmo-2 in the absence of stress, and promotes hypoxia resistance31,59. These properties make it a useful tool to study factors acting directly with NHR-49. Screening of the 80 genes required to induce fmo-2p::gfp in oxidative stress in the nhr-49(et13) background revealed 53 potential hits, which were then screened twice more with the same assay, resulting in 40 hits, including 5 kinases, 7 transcription factors, and 28 coregulators (Supplementary Fig. 1A,
HPK-1 functions within the NHR-49-controlled hypoxia and oxidative stress response pathways
Our screens revealed that the kinase hpk-1 is required for fmo-2p::gfp induction in oxidative stress, hypoxia, starvation, and in the nhr-49(et13) background. We previously showed that hpk-1 functions upstream of NHR-49 in the hypoxia response pathway, with hpk-1(pk1393) mutant animals being sensitive to hypoxia and epistasis experiments using the nhr-49(nr2041);hpk-1(pk1393) double mutant showing that hpk-1 acts in the same pathway as nhr-49. Furthermore, an overexpressed NHR-49::GFP fusion protein is regulated post-translationally in hypoxia, and hpk-1 is required for increased NHR-49::GFP protein levels in low oxygen31. To determine if hpk-1 acts in the same pathway as nhr-49 to promote oxidative stress survival, wild-type, nhr-49(nr2041), hpk-1(pk1393), and nhr-49(nr2041);hpk-1(pk1393) L4 animals were exposed to 6 mM tBOOH. All strains were sensitive to tBOOH compared to wild type (

(A) Survival plot of wild-type, nhr-49(nr2041), hpk-1(pk1393), and nhr-49(nr2041);hpk-1(pk1393) L4 animals exposed to 6 mM tBOOH. p-values were derived using the log-rank (Mantel-Cox) test. ****p < 0.0001 versus wild-type animals; ns versus nhr-49(nr2041);hpk-1(pk1393). Data and statistical analysis for additional repeats in Supplementary Table 2. (B) Fractional population recovery to L4 after L1 starvation (in percent, y-axis) over time (days of starvation, x-axis) of wild-type, nhr-49(nr2041), hpk-1(pk1393), and nhr-49(nr2041);hpk-1(pk1393) animals. Error bars represent SD from at least three independent experiments. p-values were derived by calculating area under the curve (AUC) for each strain using one-way ANOVA with Dunnett’s multiple comparisons test. *p < 0.05, **p < 0.01, ***p < 0.001 (n = 3, >100 animals per time point, normalized to 100% viability for each strain). (C) Lifespan of wild-type, nhr-49(nr2041), hpk-1(pk1393), and nhr-49(nr2041);hpk-1(pk1393) animals. p-values were derived using the log-rank (Mantel-Cox) test. ****p < 0.0001. Data and statistical analysis for additional repeats in Supplementary Table 3. ns = not significant.
To determine if hpk-1 acts in the same pathway as nhr-49 to promote recovery from starvation, wild-type, nhr-49(nr2041), hpk-1(pk1393), and nhr-49(nr2041);hpk-1(pk1393) mutant L1 stage C. elegans were starved and tested for their ability to reach at least the L4 stage after recovering on food for 48 hours. Similar to nhr-49, hpk-1 animals were sensitive to starvation compared to wild type (
nhr-49 and hpk-1 are both required for normal lifespan in C. elegans27,28,53,54, but whether they interact genetically in this context is unknown. To test if hpk-1 acts in the same pathway as nhr-49 to promote lifespan, we analyzed population survival of wild-type, nhr-49(nr2041), hpk-1(pk1393), and nhr-49(nr2041);hpk-1(pk1393) animals (
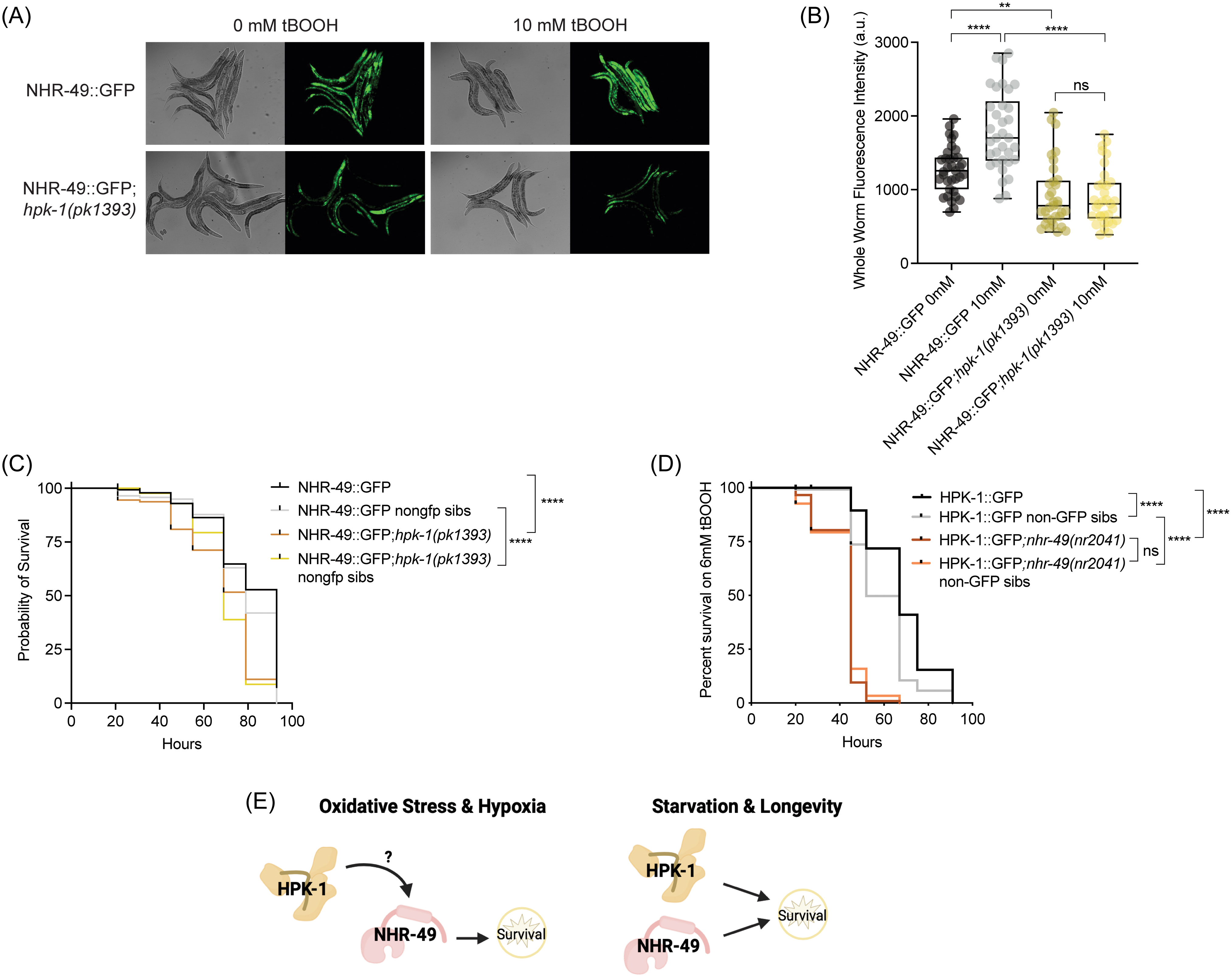
NHR-49 is regulated post-translationally during tBOOH-induced oxidative stress32 and in hypoxia31, and hpk-1 is required for the elevated levels of an overexpressed NHR-49::GFP protein in hypoxia31. To determine if hpk-1 is required for induction of this NHR-49::GFP protein during tBOOH-induced oxidative stress, we exposed C. elegans bearing the nhr-49p::nhr-49::gfp translational reporter (encoding overexpressed NHR-49::GFP)27 to 10 mM tBOOH for 3 hours in the wild-type and hpk-1(pk1393) mutant background. hpk-1 mutation reduced NHR-49::GFP levels in the wild-type background; in addition, tBOOH exposure significantly induced NHR-49::GFP levels in the wild-type background, but this induction was abrogated in the hpk-1(pk1393) background (

(A) Representative micrographs show nhr-49p::nhr-49::gfp and nhr-49p::nhr-49::gfp;hpk-1(pk1393) adult animals following 3 hours exposure to 10 mM tBOOH. (B) The graph shows the quantification of whole animal GFP levels in nhr-49p::nhr-49::gfp and nhr-49p::nhr-49::gfp;hpk-1(pk1393) animals following 3 hours exposure 10 mM tBOOH (three repeats totaling > 30 individual animals per strain). **p < 0.01, ***p < 0.001 (two-way ANOVA corrected for multiple comparisons using the Tukey method). (C) Survival plot of nhr-49p::nhr-49::gfp and nhr-49p::nhr-49::gfp;hpk-1(pk1393) and non-GFP sibling L4 animals exposed to 6 mM tBOOH. p-values were derived using the log-rank (Mantel-Cox) test. ****p < 0.0001. Data and statistical analysis for additional repeats in Supplementary Table 4. (D) Survival plot of hpk-1p::hpk-1::gfp and hpk-1p::hpk1::gfp;nhr-49(nr2041) and non-GFP sibling L4 animals exposed to 6 mM tBOOH. p-values were derived using the log-rank (Mantel-Cox) test. ****p < 0.0001. Data and statistical analysis for additional repeats in Supplementary Table 5. (E) Working model of how NHR-49 and HPK-1 interact in response to oxidative stress, hypoxia, starvation, and for promotion of normal lifespan. ns = not significant.
To determine if this requirement for hpk-1 in NHR-49 protein induction affected animal survival on tBOOH, we exposed NHR-49::GFP overexpressing animals in the wild-type and hpk-1 mutant backgrounds to 6 mM tBOOH. As negative controls, non-GFP siblings from each strain were used. Similar to previous findings, overexpressing NHR-49::GFP slightly enhanced the survival of C. elegans on tBOOH compared to the non-GFP sibling controls32 (
In addition, we tested if stress resilience caused by HPK-1 overexpression was dependent on nhr-49. We studied C. elegans bearing an hpk-1p::hpk-1::gfp transgene (hereafter HPK-1::GFP)54 in wild-type and nhr-49(nr2041) mutant backgrounds. HPK-1::GFP overexpression increased the population survival of animals on tBOOH compared to non-GFP siblings (
NIPI-3 acts in the NHR-49 pathway to promote hypoxia survival
Our RNAi screens revealed the pseudokinase nipi-3 as a new gene required for fmo-2p::gfp induction in tBOOH-induced oxidative stress, hypoxia, starvation, and in the nhr-49(et13) background (

(A) The graph shows population survival of wild-type, nhr-49(nr2041), nipi-3(fr4), and nhr-49(nr2041);nipi-3(fr4) L4 stage animals exposed to 6 mM tBOOH. p-values were derived using the log-rank (Mantel-Cox) test. ****p < 0.0001. Data and statistical analysis for additional repeats in Supplementary Table 6. (B) The graph shows the average population survival of wild-type, nhr-49(nr2041), nipi-3(fr4), and nhr-49(nr2041);nipi-3(fr4) embryos following 24 hours exposure to 0.5% O2, then allowed to recover at 21% O2 for 65 hours, and counted as the ability to reach at least L4 stage (n = 4, totaling > 100 individual animals per strain). p-values were derived using ordinary one-way ANOVA corrected for multiple comparisons using the Tukey method. *p < 0.05, ****p < 0.0001. (C) Fractional population recovery to L4 after L1 starvation (in percent, y-axis) over time (days of starvation, x-axis) of wild-type, nhr-49(nr2041), nipi-3(fr4), and nhr-49(nr2041);nipi-3(fr4) animals. Error bars represent SD from at least three independent experiments. p-values were derived by calculating AUC for each strain using one-way ANOVA with Dunnett’s multiple comparisons test. *p < 0.05, **p < 0.01 (n = 4, >100 animals per time point, normalized to 100% viability for each strain). (D) Lifespans of wild-type, nhr-49(nr2041), nipi-3(fr4), and nhr-49(nr2041);nipi-3(fr4) animals. p-values were derived using the log-rank (Mantel-Cox) test. ****p < 0.0001. Data and statistical analysis for additional repeats in Supplementary Table 7. (E) Working model of how NHR-49 and NIPI-3 interact in response to oxidative stress and hypoxia. ns = not significant.
To determine if nipi-3 is required to promote hypoxia survival, wild-type, nhr-49(nr2041), nipi-3(fr4), and nhr-49(nr2041);nipi-3(fr4) embryos were exposed to 0.5% O2 for 24 hours and then allowed to recover to the L4 or later stage after being placed back in normoxia (21% O2) for 65 hours. We found that nipi-3 is required for embryo survival and recovery in hypoxia (
To determine if nipi-3 acts in the same pathway as nhr-49 to promote recovery from starvation, wild-type, nhr-49(nr2041), nipi-3(fr4), and nhr-49(nr2041);nipi-3(fr4) L1 animals were starved and tested for their ability to reach the L4 stage after recovering on food for 48 hours. Unlike nhr-49, nipi-3 animals were not sensitive to starvation (
NHR-80 acts in the NHR-49 pathway to promote oxidative stress and hypoxia survival and normal lifespan
NHR-49 likely dimerizes to exert its function, but NHR-49’s dimerization partner(s) in the control of stress responses are unknown. nhr-80 is required for the normal and extended lifespans of wild-type and glp-1 mutant C. elegans, respectively42,60, dimerizes with NHR-49, and both genes are required to activate fatty acid desaturase genes43, which are implicated in longevity13. Thus, although nhr-80 was not a hit in our tBOOH screen (

(A) Survival plot of wild-type, nhr-49(nr2041), nhr-80(tm1011), and nhr-49(nr2041);nhr-80(tm1011) L4 animals exposed to 6 mM tBOOH. p-values were derived using the log-rank (Mantel-Cox) test. ****p < 0.0001. Data and statistical analysis for additional repeats in Supplementary Table 8. (B) The graph shows the average population survival of wild-type, nhr-49(nr2041), nhr-80(tm1011), and nhr-49(nr2041);nhr-80(tm1011) embryos following 24 hours exposure to 0.5% O2, then allowed to recover at 21% O2 for 65 hours, and counted as the ability to reach at least L4 stage (n = 4, totaling > 100 individual animals per strain). p-values were derived using ordinary one-way ANOVA corrected for multiple comparisons using the Tukey method. **p < 0.01, ***p < 0.001, ****p < 0.0001. (C) Fractional population recovery to L4 after L1 starvation (in percent, y-axis) over time (days of starvation, x-axis) of wild-type, nhr-49(nr2041), nhr-80(tm1011), and nhr-49(nr2041);nhr-80(tm1011) animals. Error bars represent SD from at least three independent experiments. p-values were derived by calculating AUC for each strain using one-way ANOVA with Dunnett’s multiple comparisons test. *p < 0.05, **p < 0.01 (n = 4, >100 animals per time point, normalized to 100% viability for each strain). (D) Lifespan of wild-type, nhr-49(nr2041), nhr-80(tm1011), and nhr-49(nr2041); nhr-80(tm1011) animals. p-values were derived using the log-rank (Mantel-Cox) test. *p < 0.05, **p < 0.01, ****p < 0.0001. Data and statistical analysis for additional repeats in Supplementary Table 9. (E) Working model of how NHR-49 and NHR-80 interact in response to oxidative stress, hypoxia, and for promotion of normal lifespan. ns = not significant.
To determine if nhr-80 is required to promote hypoxia survival, wild-type, nhr-49(nr2041), nhr-80(tm1011), and nhr-49(nr2041);nhr-80(tm1011) embryos were exposed to 0.5% O2 for 24 hours and then allowed to recover to the L4 or later stage when placed back in normoxia for 65 hours. Similar to nhr-49, loss of nhr-80 rendered animals sensitive to hypoxia (
To determine if nhr-80 acts in the same pathway as nhr-49 to promote recovery from starvation, wild-type, nhr-49(nr2041), nhr-80(tm1011), and nhr-49(nr2041);nhr-80(tm1011) L1 stage animals were starved and tested for ability to reach the L4 stage after recovering on food for 48 hours. Unlike nhr-49, nhr-80 animals were not sensitive to starvation, recovering like wild type (
Both nhr-49 and nhr-80 are required for normal lifespan in C. elegans, but whether they interact genetically in this context is unknown27,28,42,60. Thus, we carried out lifespan assays of wild-type, nhr-49(nr2041), nhr-80(tm1011), and nhr-49(nr2041);nhr-80(tm1011) animals (
Discussion
NHR-49 was first identified as an important regulator of lipid metabolism, through which it affects development and lifespan. More recently, additional roles of NHR-49 emerged in the control of stress responses, including in the response to tBOOH-induced oxidative stress, hypoxia, starvation, and innate immune responses after pathogen infection24. However, several aspects of NHR-49-mediated stress resilience remain poorly understood, including how it is activated in stress and how it achieves its effects on gene regulation, especially considering that it orchestrates different transcriptomic responses in different conditions. Here, we use a series of reverse genetic RNAi screens to identify 80 new genes that are required to induce the nhr-49-dependent reporter fmo-2p::gfp in at least one stress, including genes encoding for kinases, transcription factors, and coregulators. Functional follow-up studies of three such genes, the kinase hpk-1, the pseudokinase nipi-3, and the nuclear hormone receptor nhr-80, revealed that they feature nonequivalent contributions to NHR-49-driven stress resistance and longevity. Collectively, our work identifies numerous new genes, some of which may act with NHR-49 to implement condition-specific gene programs, representing a substantial advance in uncovering the composition of important cytoprotective and pro-longevity pathways.
fmo-2 is variably required for stress resistance
We used the fmo-2 promoter as a basis for our screen readout because it is highly induced by NHR-49 in various stresses23,30–32,61. The FMO family is conserved and present in all eukaryotes examined so far62. Although S. cerevisiae has only one FMO gene, C. elegans, mice, and humans all contain five due to evolutionary duplication events, possibly due to selection pressure caused by increased xenobiotic exposure63. The five C. elegans fmo genes are paralogs and are most closely related to mammalian FMO564. Here, we exploit the strong induction of fmo-2 by using the transgenic fmo-2p::gfp strain as a transcriptional reporter in oxidative stress, hypoxia, starvation, and in the nhr-49(et13) background to identify potential genes acting within NHR-49-controlled stress response pathways. However, although fmo-2 expression is strongly induced in many stresses, its functional role is not entirely clear. Interestingly, FMOs regulate metabolism, and overexpression of any of five mouse Fmo genes render cells resistant to multiple stressors and affect cellular metabolism by increasing mitochondrial respiration and decreasing glycolytic activity62. In Fmo5 knockout mice, glycolysis and fatty acid metabolism were downregulated, and mice were leaner and exhibited higher energy expenditure, suggesting roles for Fmo5 in regulating metabolism and energy balance65,66. In addition, Fmo3 regulates cholesterol, glucose, and lipid metabolism in mice67. Interestingly, there is a significant overlap between metabolism genes regulated by Fmo3 and those regulated by Peroxisome proliferator-activated receptor alpha (PPARα), a mammalian NHR-49 homolog, suggesting that Fmo3 may regulate cellular metabolism via this pathway67. Thus, it is possible that the C. elegans fmo genes act with NHR-49 to regulate both cellular detoxification and metabolism. However, although it is highly induced by stress, loss of fmo-2 causes only weak sensitivity to starvation, doesn’t cause sensitivity to hypoxia, and causes resistance to tBOOH32. Additional C. elegans fmo genes are induced in stress, including fmo-1 and fmo-3 during starvation, and fmo-1, -3, and -4 during oxidative stress68–70. Perhaps these genes act redundantly, with multiple fmo genes cooperating to achieve stress resistance. Functional analysis of combinatorial mutants in the fmo family genes may elucidate if this family of genes is important for stress resistance in C. elegans. In addition, we highlight that candidates from our regulatory screen will require detailed further analysis for functional roles in various stress and longevity contexts, as done herein for hpk-1, nipi-3, and nhr-80.
Several candidate nhr-49 pathway genes play known roles in stress responses and/or longevity
Notably, the 80 screen hits include many genes with known roles in stress responses or the regulation of animal life span, often associated with stress response programs. abl-1 is a tyrosine kinase required for apoptosis during oxidative stress71. Another kinase, gskl-2, becomes transcriptionally induced during dietary restriction by the transcription factor BLMP-1, which also regulates a HIF-1-independent hypoxia response pathway55,72. Whether these genes are in the same pathway in the hypoxia (or any other) response will be interesting to test in the future. In addition, many of the 55 coregulator hits are part of the transcription-export (TREX) complex, which couples transcription to nuclear mRNA export and ensures stress response gene transcripts are delivered to the cytoplasm for translation73. Interaction of NHR-49, and possibly of other cytoprotective transcription factors, with this machinery may represent an important mechanism of ensuring preferential export of stress resilience transcripts.
Homeodomain interacting protein kinase HPK-1 emerges as key contributor in NHR-49-regulated stress response pathways
Our screen identified the nuclear serine/threonine protein kinase hpk-1 as a regulator of fmo-2p::gfp in tBOOH, hypoxia, starvation, and in the nhr-49(et13) background. Expanding on our earlier work on nhr-49 and hpk-1 in hypoxia31, we show that hpk-1 is required in the nhr-49 pathway for survival on tBOOH as well as for the stress-induced increase in NHR-49::GFP levels (
Notably, the function of HIPKs in redox responses is conserved in mammals, where HIPK2 is de-SUMOylated during ROS accumulation, which relieves it from proteasomal degradation. HIPK2 is then acetylated by p300/CBP, which increases cellular survival74. Interestingly, HIPK2 is regulated at the transcriptional level by Nrf2, a master regulator of redox homeostasis75, which induces expression of HIPK2 when cells are exposed to hydrogen peroxide. Downstream, HIPK2 promotes Nrf2 nuclear localization (potentially directly or indirectly) to promote expression of antioxidant genes such as NAD(P)H dehydrogenase [quinone] 1 (NQO1) and heme oxygenase 1 (HO-1)75. Future work may assess whether HIPK2 similarly regulates the NHR-49 homologs PPARα or hepatocyte nuclear factor 4 alpha (HNF4α) during stress in mammals.
Our data show that nhr-49 and hpk-1 function in the same response pathway to tBOOH and hypoxia, but whether or how they physically interact is not known. As HPK-1 phosphorylates transcription factors, such as p53 and CREB76,77, it will be interesting to determine if HPK-1 binds to and/or phosphorylates NHR-49.
The pseudokinase NIPI-3 interacts with the NHR-49 pathway differently in various stress responses
nipi-3 is required for fmo-2p::gfp induction in tBOOH, hypoxia, starvation, and in the nhr-49(et13) background. nipi-3 is a homolog of the highly conserved tribbles family of pseudokinases, which contain structural elements of canonical kinases but cannot phosphorylate substrates78. Instead, tribbles pseudokinases likely act as “decoys” to disrupt normal kinase function or adaptors that facilitate protein degradation79. Interestingly, nipi-3/TRIB3 has conserved roles in many stress response pathways, including starvation, hypoxia, and following pathogen infection34,58,80,81. In C. elegans, nipi-3 is required for survival upon pathogen infection, including by the fungus D. coniospora and the bacteria P. aeruginosa and E. faecalis; the latter two responses are also controlled by NHR-4923,26,34,57,58. nipi-3 functions upstream of SKN-1 during these infections, controlling activation of the MAPK pathway34,58. This function is conserved, as human TRIB3 functions upstream of MAPK in humans, too82. As the MAPK pathway appears to play a minor role in NHR-49-controlled gene expression32, future experiments may uncover if NIPI-3 acts upstream to regulate both NHR-49 and SKN-1 in these stress responses, or if NIPI-3 controls pathways in parallel to NHR-49.
NHR-80 may regulate a subset of NHR-49-dependent metabolism genes to selectively promote stress resistance
In vitro assays show that NHR-49 can interact with numerous other transcription factors, including many NHRs; in addition, NHR-49 also homodimerizes in these assays40,41,43. In vivo, nhr-49 and nhr-80 both regulate fatty acid desaturase genes to promote longevity28,60, suggesting that they interact genetically in this context. Overall, this raises the interesting hypothesis that NHR-49 engages in specific NHR dimerization partnerships to implement the regulation of specific gene sets and thus biological processes. In support of this model, NHR-79 appears to regulate peroxisomal genes together with NHR-4943,44, where as NHR-66 may cooperate with NHR-49 to repress sphingolipid metabolism genes. Our data indicate that nhr-80 and nhr-49 lie in one pathway, not only in the regulation of longevity but also in the hypoxia and oxidative stress response. In contrast, nhr-80 was dispensable for starvation resistance. As such, it is possible that, although nhr-80, like nhr-49, regulates lipid metabolism genes essential for longevity, such as the fatty acid desaturases, the nhr-49-dependent genes promoting starvation survival (e.g., acs-2) are not dependent on nhr-80. Further fine mapping of how various nhr genes contribute to nhr-49-dependent regulation may reveal additional specificity determinants in the future.
Acknowledgments
This work was supported by grants from the Canadian Institutes of Health Research (CIHR; PJT-153199, PJT-186144 to S.T.) and the Natural Sciences and Engineering Research Council of Canada (NSERC; RGPIN-2018-05133 and RGPIN-2024-06537 to S.T.). K.R.S.D. was supported by NSERC CGS-D, UBC 4-year fellowship (4YF), and BC Children’s Hospital Research Institute (BCCHR) scholarships, G.E. by CIHR CGS-D, UBC Medical Genetics Graduate Program, and UBC 4-year fellowship (4YF) scholarships, B.S. by a BCCHR Healthy Starts Summer Studentship, L.K. by an NSERC Undergraduate Summer Research Award (USRA), and S.T. by a Canada Research Chair and a BCCHR Investigator Grant Award Program (IGAP) award. Some strains were provided by the CGC, which is funded by the NIH Office of Research Infrastructure Programs (P40 OD010440).
Author Contributions
Design of research: K.R.S.D., G.E., S.T.; Performed experiments: K.R.S.D., G.E., B.S., R.C., L.K., Z.B.; Analyzed data: K.R.S.D., G.E.; Wrote the manuscript: K.R.S.D., G.E., S.T.; Edited the manuscript: All authors.
Conflict of Interest statement
The authors declare that they have no actual or apparent conflict of interest between authorship of this study and any other activities.
Supplementary Materials
Supplemental information can be found here: Supplementary.